欢迎来到淄博朗风电气有限公司官方网站! 手机版 | 设为首页 | 加入收藏 | 英文版
服务热线:400-658-1009
产品应用News
联系我们Contact us

淄博朗风电气有限公司

电话:0533-6282966 传真:0533-2857818 手机:13583358895 13589555805 地址:淄博市张店区昌国路鲁中五金机电城东区E09-11号

S7-200定时器中断制作高精度定时

发布者:admin   发布日期:2017/9/2   点击次数:3368


       今天朗风电气带着大家一起学习一下中断应用,S7-200CPU支持三类中断事件,一种是通信口中断、I/O中断、定时中断。这几个中断事件中通信中断的优先级是最高的,定时中断的优先级是最低的。


西门子S7-200定时中断的案例,利用定时器中断制作高精度定时,显示时分秒的时间。


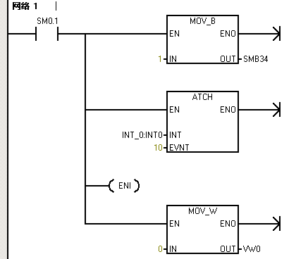
主程序:

 

中断程序:



程序分析:

在主程序中,首先是SM0.1首次扫描,传送1到特殊标位SMB34,因为定时中断0的特殊标志位是SBM34,然后是建立中断号INT_0和中断事件10的中断连接,这里也就是设置定时中断0的时间间隔为1ms并连接INT_0到事件10,然后全局允许中断,此外,还对VW0进行清零。


在中断程序中首先是进行VW0的加1操作,每中断一次加1进行累加。直到VW0大于等于1000,也就是1s时,做一个对VW2的加1操作,那么这里VW2计的就是秒,当VW0大于等于1000时同时对VW0清零进行。


直到累加到VW2大于等于60时,做一个对VW4的加1操作,那么这里VW4计的就是分,当VW0大于等于60时同时对VW2清零。直到累加到VW4大于等于60时,做一个对VW6的加1操作,那么这里VW6计的就是时,当VW0大于等于60时同时对VW4清零。


这样就实现了利用定时器中断制作高精度定时,显示时分秒的功能。